前景提要:2023年6月16日,PG电子·(中国)官方网站八周年司庆举办首届“HERO GAMES艺术爱心市集”活动,邀请公司“爱心艺术家们”围绕公司IP 66展开想象,设计出丰富多彩的周边产品,经全员票选出最受欢迎的数件周边进行制作后于爱心市集义卖,并拟将义卖活动所得全部收入捐赠于公益项目。周边作品合集义卖活动现场据统计,首届“HERO GAMES艺术爱心市集”活动“爱心艺术家们”创作出鼠标垫、文件袋、抱枕、帆布袋、手办五类共42幅设计稿作品,最终选出近10款最受欢迎作品进行生产制作,共计筹集金额30000元。正文:2023年9月20日,经过三个月时间的前期准备,本次公益捐赠项目及合作方终于敲定。
许多游戏制造商公布了暑假“限玩令”:未成年人只能玩26小时
2023-11-20
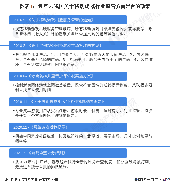
2021年中国游戏市场管理现状及发展趋势 行业监管将趋于严格[组图]
2023-11-19
老作还没玩,大作又来了,为什么芬兰Supercell成为第一手游大厂?
2023-11-19
实景三维建模的资费标准是什么?
2023-11-19
金融调查知道多少 | 哪一个适合这么多测试?
2023-11-19
富春股份:游戏行业的黑马,未来增长的绩优股
2023-11-19
既能监督,又能聊天,向日葵USB远程摄像头评估
2023-11-19
收藏!适用于小微企业和个体工商户发展税收优惠政策即问即答(2023年版)
2023-11-19
与羊开战第二集:如何举报黑心游戏厂商?
2023-11-18
《迷你世界》改变了时间限制,试后的方式真的很合理
2023-11-18
PG电子·(中国)官方网站 © 2012-2023 PG电子·(中国)官方网站 版权所有 津ICP备17005823号-4